新闻中心

当前您的位置: 首页> 新闻中心> 教学科研> 正文

多项成果获省哲学社会科学优秀成果奖

发布时间:2023-03-28 浏览量:

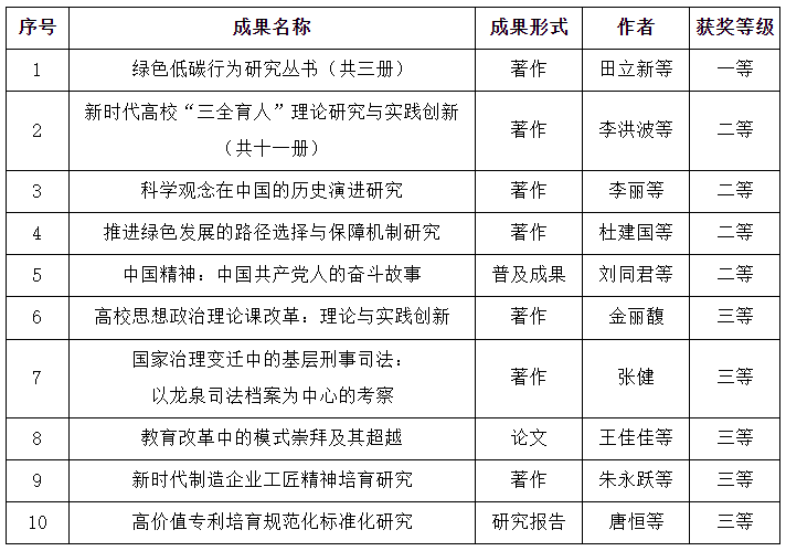
近日,江苏省人民政府正式公布了江苏省第十七届哲学社会科学优秀成果奖的评审结果(苏政发〔2023〕21号),由我校教师作为第一完成人的成果获一等奖1项、二等奖4项、三等奖5项。

本届省社科评奖,全省共计340个社科单位申报3401项成果,激烈竞争下,我校推荐申报的成果中有10项获奖,进步明显。

此外,我校教师积极开展校地、校际合作研究,3项参与其他单位合作研究的成果分获一、二、三等奖。(社会科学处)